High-End
Audio / Audiophile Equipment Reviews
May / June 2019
Industry News: Essential High-End Audio Info
Enjoy the Music.com's audiophile news and information.
Win Vanatoo Transparent One Encore Speakers
Valued At $599!
Enjoy the
Music.com is honored to join with Vanatoo for our
June 2019 contest. The Transparent One Encore (T1E, $599) series of wireless powered speakers from Vanatoo is your solution for high quality music, movie, and game playback without all of the clutter. Simply plug one speaker into the wall, run the supplied wire between the two speakers, and connect your source, which can be just about anything.
--->
Read more and enter for your chance to win!
HIGH END
2019 Show Report
High End Society Munich Germany
HIGH END 2019 show opened their doors and welcomed exhibitors and visitors from all over the
world from May 9th through 12th in Munich, Germany. As during the past 19 years, longer than any other North American magazine, Enjoy
the Music.com once again reports on HIGH END in Munich.
---> See our HIGH END 2019 show
report.

AXPONA
2019 Show Report
AXPONA 2019 show coverage by Enjoy
the Music.com Staff
With our final AXPONA report posted, Enjoy
the Music.com now has more than 600 photos spanning over 55 pages! AXPONA (Audio Expo North America)
2019 was held from April 12th through 14th at their permanent home at the Renaissance Schaumburg Convention Center.
This year is AXPONA's tenth anniversary, marking its
largest show to date!
---> See our AXPONA 2019 show report.
Bristol Hi-Fi Show 2019 Report
Brilliant, bustling Bristol: Julian's upbeat view of the 2019 Bristol Show...
Bristol Show 2019 Report By Julian Musgrave Of HIFICRITIC Magazine
'Brilliant' sums up Bristol 2019 nicely. Last year's show was
a tad deja-vu, I felt: it's not that it wasn't still the best UK
trade-run show, but we were all treading water. This year there were new
exhibitors, a new energy and gems to be found, meaning I got more innocent,
giggling joy from the Bristol Show 2019 than from any other show in recent
memory.
---> See our Bristol Hi-Fi Show report.

HIFICRITIC Sound Stage: Ken Ishiwata
The term 'Hi-Fi' was first coined in 1947, the year I was born –
how's that for a coincidence? It all started with mono LPs, stereo following in 1958, and the technology was all valves until solid-state (or transistors) appeared. Initially, solid state
couldn't compare with well-designed tube amplifiers, but step by step improvements were made, and the new technology became popular; speaker engineers changed their way of designing, as you could get more power easily; and manufacturing became easier and
cheaper.
--->
Read More
Audiophile Honor
Roger Skoff writes about "doing it right".
Article
By Roger Skoff
I and my HiFi Crazy friends used to joke, years ago, about high-end audio that
seemed to involve paying more to get less: We noticed that an ordinary Mid-Fi
receiver had all kinds of features, toys, and goodies ("tone" controls, "scratch"
and "rumble" filters, a Fletcher-Munson "loudness" control, and seemingly
everything else that the designers or marketers could think of to throw in). We
also noticed that high-end products usually went off in the opposite direction,
offering fewer features as the price went up, with a High-End preamp, for
example, possibly having no features at all other than a volume control and a
selector switch.
---> Read More
Vinyl Is Back!
Plus what's within this issue and new partnership announced!
Article
By Tom Lyle
I'm puzzled. I realize that vinyl isn't
"coming back", it's back! Which means that not only serious
crate-diggers are searching for and purchasing older records made from before
the great CD-scare of the 1990s, but newly reissued vinyl, and new vinyl
releases from current artists. As a serious collector of vinyl, I have mixed
feeling about many of the records being made and sold these days. To put it
bluntly, the majority of records being made today are nothing more than CDs
pressed onto vinyl.
---> Read More

You
Are the Expert!
Roger Skoff writes about who you should rely on in putting together your system.
Article
By Roger Skoff
I talked on the phone last night with John Curl, one of the audio industry's top
electronics designers. Among the things we talked about were two subjects
that are the real bedrock of audiophilia: "What's good?" and "How can you tell?"
For audiophiles like us (Actually, among friends, we usually just call ourselves
"Hi-Fi Crazies"), the answers to those questions really are the keys to
everything.
---> Read More

Will Amazon Beat Apple To The Hi-Res Music Streaming Punch?
Article By Bobby Owsinski
I've been predicting for some time that one of the major streaming services would begin to offer higher resolution music, if for no other reason than for brand differentiation. Who
would've thought that the service to make the first move would be Amazon?
A recent post from Music Business Worldwide states that Amazon is in active talks with record labels for license agreements for better-than-CD quality music material, and that one (still unnamed) is
onboard.
---> Read More
How To Do A Proper Listening
Test
Part 2
Article
By Ethan Winer
The easiest type of listening test to set up is comparing two
music files in a multi-track DAW program. You'll put the files on separate
tracks, then link (assign to the same group) the track Solo (or Mute) buttons
while they're in alternate states. Then clicking either button instantly
toggles between Track A and Track B.
--->
Read More
EXOGAL Computational DAC
/ PowerDAC Technology
The Resounding Difference
Article By Jeff Haagenstad Of EXOGAL
Most people with an interest in audio have heard of
Digital to Analog Converters (DACs) and Amplifiers. They've heard of Ring DACs,
Ladder DACs, R2R DACs, and Delta/Sigma DACs. They've heard of Class A, Class AB
and Class D amplifiers. (Spoiler Alert: We don't use any of those!) They may not
know the exact technical differences between them, the relative advantages and
disadvantages of each of them, or the reason that manufacturers make the design
choices that they make. But there is a degree of common knowledge that creates a
fundamental basis for everyone who participates in audio as a business or a
hobby.
--->
Read More

A Comprehensive Guide To Digital Music Formats
Understanding digital music formats what is the
difference between MP3 and ALAC? What are the difference digital music formats?
Vinyl has made a resounding comeback for a variety
of reasons, mostly having to do with the vinyl experience. CD sales may have diminished, but the
CD isn't going anywhere soon, and even the lowly cassette tape is making a mostly un-ironic
comeback. But digital music is not only here to stay, it's the king of the playback hill. With that
in mind, we thought we'd offer a little guide to what all of those file extensions and terms
actually mean.
--->
Read More

What's Up With Noise Reduction In The
MHz Range?
And why does it matter?
Article By Joe Cohen Of The Lotus Group
There is a very simple explanation for why this topic is so important. It comes via my technician when I asked him why he thought the PranaWire Linebacker was so effective. Earlier I wrote that when he measured its effectiveness he was expecting to find no greater than
10dB or perhaps, at the extreme,
15dB of reduction. What we found instead was that the attenuation we were able to measure was at the noise floor of the measuring
equipment.
--->
Read More
World Premiere Review!
Merrill Audio Element 116 Versus Veritas Monoblock Amplifiers
Comparative thoughts on two premium amplifiers from Merrill
Audio.
Review By
Dr. Michael Bump
Some of my
favorite, albeit rare, audiophile experiences have been what some might refer to
as "blind shootouts." Not just A/B sessions with similarly priced, similarly
designed audio components, but true variety pack shootouts between significantly
varied designs and price points. These experiences have been healthy cleansing
reminders for me to avoid listening with my eyes (or my wallet), and keep my
ears on the music. In the May issue of Enjoy the Music.com's Review
Magazine, Roger Skoff offers a candid explanation as to why each of us is
ultimately the "expert" when it comes to defining the two primary determinates
of audiophilia: "What's good?" and "How can you tell?"
--->
Read More
Etsuro Urushi Bordeaux Moving Coil Phono Cartridge
Getting closer to the music etched into
your LP's grooves.
Review By
Tom Lyle
It was about
a year ago that I reviewed the cartridge that's one step lower in Etsuro Urushi's
line, their Cobalt
Blue. In the review I said that the Cobalt Blue is "a
super-transparent window into the recording that was etched into an LP's surface", praising this cartridge to the point where one might be led to
believe that there is no better cartridge on the market. This is not the first
time I've felt as though I have painted myself into a corner when reviewing a
piece of high-end audio equipment, which happens more often than not when the
equipment performs as well as the Cobalt Blue.
--->
Read More

Help Support Enjoy the Music.com Via Amazon Shopping
ModWright Instruments PH 9.0 Phono Stage
A new paradigm in affordable excellence.
Review By Greg Weaver of Positive Feedback
I've had the privilege of knowing Dan Wright for the
past twenty years. Over that time, I've seen ModWright burgeon from its humble
beginnings as an upgrade or modification-only service provider, to becoming a
respected manufacturer of a full line of products. Over the past two decades,
ModWright has established an unwavering benchmark in providing both remarkable
sounding gear and exceptional value. In fact, I was so
impressed with ModWright's flagship phono preamplifier, the PH 150 Reference
introduced in 2015, that I purchased mine after reviewing for another
publication. As such, it was a no-brainer that I should audition their latest
and relatively affordable offering.
--->
Read More
World Premiere Review!
Vanatoo Transparent One Encore Satellite / Subwoofer System
Speakers for those who love music.
Review By Matthew Clott
I have become increasingly impressed with the quality of truly affordable audio
gear. The newly released Vanatoo Transparent One Encore qualifies under both the
impressed and affordable category. There is a lot of technology and features
crammed into a rather petite bookshelf speaker with a single cable running to
the passive speaker. Within the active speaker is an amplifier, preamplifier,
Bluetooth with AptX, active crossover for subwoofer output, DAC, remote receiver
and, I'm pretty sure, a blender to make margaritas to enjoy while playing your
tunes. Ok, maybe the blender was an exaggeration but these T1E's pack a lot of
features and performance for a $599 product.
--->
Read More
World Premiere Review!
Aric Audio Alpha 300B Push Pull Amplifier
One of the best sounding tube amplifiers you have (probably) never heard of.
Review By Dwayne Carter
Until
last week, I had in my possession one of the best sounding tube amplifiers in
the world (from my small world view). Even better, I was fortunate enough to
have this amplifier mated with a pair of the most recognizable speakers in the
world (Avantgarde Uno Fino). On top of that, my wife joined me in the Audio Room
for two(!) listening sessions with drinks in hand. It's true what they say: You
never know a good thing... until it's gone.
--->
Read More

Xavian Perla Esclusiva Compact Monitor
Accurately reproducing voice in an extremely lifelike manner.
Review By Brett Rudolph
Last
year I had the chance to correspond with Daniel at Xavian. The Czech Republic
based company founded by Roberto Barletta is known for their cabinetry and the
materials they use in their construction. So, it was with great excitement that
I accepted the responsibility to review their Perla speakers. It took a few months from the time of that
initial correspondence until the speakers arrived at my doorstep. This was
partially due to the time it took for them to travel from their origin in the
Czech Republic, but that was not the only reason. Sometime between the first
contact and when the speakers arrived, the design had been changed and the
speakers updated. So, what was supposedly a fairly impressive speaker, or so I
have been told, came to me with fairly big shoes to fill, so to speak.
--->
Read More
SVSound SVS SB16-Ultra Subwoofer Review
Purchasing this subwoofer is money well-spent.
Review By Tom Lyle
On
the SVS website there's a section titled "Why go dual subwoofers?". Their
reasons are simple: Two small subwoofers can fit were one large subwoofer can't,
more listening position options, greater headroom, stereo bass which will
improve soundstage, plus, the bass frequencies are more difficult to localize.
SVS even has a video explaining why two are better than one. For quite a while I
only used one subwoofer in my system. This was mostly because I didn't have
enough space for two, and please, I am not saying that two subwoofers are
mandatory, as I was very happy using only one subwoofer in the corner of my
listening room.
---> Read
More

HiFiMAN HE1000se Full Sized Over-Ear Headphone
One More Time, With Feeling: HiFiMAN creates the most powerful, dynamic version of the HE1000 technology yet.
Review By Dave Hanson
When
HiFiMAN first released the HE1000 in 2015, it was part of a watershed moment in
the headphone industry. The headphone, along with the MrSpeakers Ether, were
monster hits at the first CanJam SoCal. If one were to create a written history
of planar magnetic headphones, surely it would be divided into periods occurring
"Before the HE1000 and Ether" and after. They, along with their subsequent
iterations, have largely defined the ultra-high-end market for planar magnetic
headphones since. For HiFiMAN's part, the HE1000 represented a new
form factor and showcased HiFiMAN's new nanometer-thickness diaphragms.
--->
Read More

Erzetich Audio Phobos Orthodynamic Headphones
A serious new contender in town!
Review By Gary Peter Pialisu Of Headphone.Guru
Over
the past decade, orthodynamic (also called planar magnetic) headphones have made
quite the impression in the world of personal audio. I remember the old days
when it was primarily just dynamic headphones like the Sennheiser HD600, or the
AKG K701 and electro-static headphones by the folks at Stax. Then a few new
pioneers entered the scene with some of the first new planar magnetic headphones
to really push these other two driver categories for domination. Erzetich Audio,
a newer player in the orthodynamic market space is located in western Slovenia
and is solely focused on personal audio. With four headphone amplifiers and two
headphones; the Phobos (flagship model; planar magnetic drivers) and Mania (50mm
titanium dynamic drivers), Erzetich Audio has put forth quite a solid product
offering.
--->
Read More

Unique Melody Mirage In-Ear Monitor Review
The All-Rounder: Unique Melody
Mirage IEM delivers a dynamically explosive, musically intoxicating masterpiece.
Review By Dave Hanson
While
IEM makers like JH Audio, Campfire Audio and Ultimate Ears receive heaps of
(well-deserved) attention and praise, Chinese manufacturer Unique Melody is one
of those audio companies that seem to fly under the radar pretty easily. I'll
admit, my own experience with their in-ears was fairly limited, but their
stunning new designs, Maven ($1999) and Mirage ($1099) definitely caught my
attention. After reading some initial impressions on the prototypes and a
bit of discussion with Unique Melody rep, Lawrance Lee, Mirage seemed like the
model that would align more closely with my listening preferences.
--->
Read More
Dali Callisto 2 C Wireless
System
Master Of
Contrasts
With their Callisto line, DALI aims to combine tradition and modernity, simple controls and sophisticated engineering. Has it worked?
Review By Julian Kienzle Of STEREO Magazine
Having
worked at a HiFi studio for some years, I have often heard sentences of the
following kind: "I don't need all those bells and whistles. I just want to
listen to my music." And who would blame a customer for being put off by
the sheer mass and variety of modern technologies?
--->
Read More
World Premiere Review!
Rogue Audio Cronus Magnum III
Integrated Amplifier With MM / MC Phono Stage
Excellent build quality combined with the sonic performance of vacuum tubes.
Review By Ron Nagle
The
name Cronus is past down to us from an ancient Greek myth. Krónos was the
leader and youngest of the first generation of Titans.
I did my usual on line peeking and sleuthing and found images of the Cronus, a
very retro looking open frame amplifier. But while all of those pictures looked
like the subject of this evaluation they were actually photos of an earlier
version of the Magnum II amplifier. So these photos were taken before I ever got
my hands on this review sample. This story is about the new extensively upgraded
Cronus Magnum III. When I opened the box and peeled back the packing I lifted
(grunt) an impressive 55 pound amplifier from its cardboard container.
--->
Read More
Paradigm 200B Small Monitor Speaker
Impressive bottom end for a small loudspeaker.
Review By Dean Cacioppo
Paradigm
Speakers and I have a long, and personal history. Another lifetime ago, I sold
hi-end audio at the retail level. Mostly because it was my dream job. Even after
I left full time, I would work there on the weekends. Our modus operandi back
then was to get the guy who was looking for a new "stereo" and bring them in our
big room to let them experience the sound of a real audio system. Then the next step was to bring them into the "small room"
where they could experience some of that same magic in their price range.
--->
Read More

Quad PA-One+ Triode Vacuum Tube DAC / Headamp
The quintessential audiophile tube amp for headphones.
Review By Gary Alan Barker Of Headphone.Guru
When
I reviewed the Quad ERA-1 Planar Magnetic Headphone I knew that Quad had made
the occasional tube amp over the years, but considered them to be a speaker
manufacturer, what I didn't know (until I had researched for the ERA-1 review)
was that they had started as an amplifier company, such are the pitfalls of
redefining loudspeaker technology and producing one of the best sounding and
highest respected speakers of all time, the ESL (Electrostatic Loudspeaker).
--->
Read More
AURALiC ARIES G1 Wireless Streaming Transporter
New apartment lounge streaming magic!
Review By Maurice Jeffries Of Positive Feedback
AURALiC recently re-imagined its top-flight ARIES class
streaming transports, as well as its VEGA series streaming and
stand-alone DACs, from the ground up. The reference line now also
includes the newly introduced LEO GX Reference Master Digital Clock, a
unit that appears to straddle both the ARIES and VEGA product lines. The
first obvious departure from the Gen 1 AURALiC product lineup is the
liberal use of black CNC-machined, billet grade aluminum enclosures for
the new ARIES and VEGA models.
--->
Read More

The Core Issues: Choosing A Power Transformer
Article By Michael S. LaFevre Of MagneQuest Transformer Company
The Core
Issues examines the
function, construction, design, and
operation of magnetics for audio applications. This series will combine
practical advice in the form of useful "rules of thumb" with enough pure
theory to give us some concept of how
these magnificent devices work. This
column is not an academic engineering tutorial but rather a guide to
becoming an informed consumer.
---> Read More


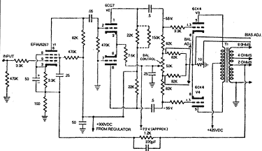
Triophoni:
Triode Triumph
Article By Dan Schmalle From VALVE Issue 8, August 1994
This month I will take the opportunity to show off a little
(Oh brother, not again...). I have today been putting the finishing touches on my latest amp
project, a pair of triode output power amps called Triophoni. Since I spent a fair amount of
time writing up a blurb to advertise them I will use excerpts from said blurb to describe them:
6CK4 cathode type triode valves operate class AB1 push-pull as the output tube.
---> Read More
Enjoy the Music.com Launches Monthly Audio Gear Contests
Enjoy the Music.com, a longstanding
source for luxurious high-end home and portable audio equipment reviews, news
and show reports since 1995, is launching monthly gear contests to bring great
music to our enthusiastic worldwide readership. Years ago, the site delivered
multiple contests that, in total, offered over $250,000 in prizes. During 2012,
our High-Stakes High-End Giveaway presented prizes that, in total, were valued at
nearly $90,000! This eclipses any other high-end audio giveaway at the time, and
to this day still commands the industry's largest contest.
--->
Read More
STEREO Magazine Teams Up
With Enjoy the Music.com
STEREO, Europe's most respected magazine,
partners with Enjoy the Music.com.
Enjoy the Music.com, a significant provider in high-end luxury audio equipment reviews, news and show reports since 1995, is elated to announce our teaming up with
STEREO Magazine. As Europe's most respected magazine, STEREO has successfully reached millions of music lovers throughout the world spanning many decades. This new partnership continues the vision of both publications to share in the joys of music and how to best reproduce it within your home, office, and everywhere possible. For nearly 25 years,
Enjoy the Music.com is an essential resource for information about the high-end audio industry and high resolution / streaming music on the
Internet.
--->
Read More

Positive Feedback Partners With Enjoy the Music.com
Content sharing will expand fan base of both CE audio publications.
Enjoy the Music.com, a significant provider in CE audio equipment reviews, news and show reports since 1995, is excited to announce a partnership with highly-respected
Positive Feedback magazine. Both magazines deliver on their vision of content
sharing, so that both benefit with enhanced visibility to their perspective
worldwide audience.
--->
Read More

Help Support Enjoy the Music.com Via Amazon Shopping
World Premiere Review!
Gryphon Sonett MM / MC Phono Stage Preamplifier
The many joys of listening to analog music.
Review By Tom Lyle
Perhaps there are some audiophiles that may have only heard of
the Danish high-end audio manufacturer Gryphon because they have seen their ads
in Enjoy The Music.com. Although, there are probably many more audiophiles
and music lovers who have heard of Gryphon Audio Designs because they have been
around for more than thirty years and have earned a reputation for making some
very nice high-end audio equipment. For those who might not be as familiar with
Gryphon as some others, a bit of their history may be in order. Briefly, they
were founded by Flemming E. Rasmussen, who holds degrees in painting and graphic
arts from the Aarhus Art Academy in Denmark.
--->
Read More
North America Premiere Review!
Nagra Classic Preamp
For those who have a system that can appreciate its ultra-luculent and musical sound.
Review By
Tom Lyle
Nagra is a
Swiss company that has a well-established reputation as a leading manufacturer
of professional recording equipment. They were founded about 60 years ago, but
it wasn't until 1997 that they also started making high-end audio equipment for
home use. I was already afflicted with the audiophile bug back when Nagra
introduced their first components for the high-end market, and it was then that
I knew that I wanted to own one, or, at the very least hear one. I finally have
a Nagra component in my system, their very attractive looking Class A
vacuum-tube powered Classic Preamp.
--->
Read More
Merrill Audio Christine Reference Stereo Preamplifier
Achieving sound quality competitive with the very best!
Review By Tom Lyle
It's time for
me to give it a rest. From this point forward, I'm not going to criticize anyone
for incorrectly substituting the term "preamplifier" for "linestage", or vice
versa. Basically, a preamplifier is a component that provides gain to send to
the power amplifier, and contains an internal phono preamplifier, or even might
contain an internal digital-to-analog converter. A linestage is one that has no
other functions besides providing gain. Of course, both can switch between
multiple sources and provide impedance matching between it and the power amp.
--->
Read More
World Premiere Review!
Elly Audio Loudspeaker
Kickstart'in a very capable and well-designed speaker both sonically and aesthetically.
Review By Rick LaFaver
Hello again everyone, I have been away awhile both enjoying
and surviving the birth of my two daughters but things have settled down to a
point where I can have some time in the evenings to pour myself a glass of my
beverage of choice and not only put time in with my system, but write about it
even. I have missed this so much, but I needed the right thing to come back to
from my retirement... semi-retirement... or we'll call it a sabbatical?
--->
Read More
World
Premiere Review!
Bob Carver Cherry 180 Tube Monoblock Amplifier
One of the most significant tube amplifiers of the past 60 years!
Review By Dick Olsher
Everyone, I'm sure, has by now heard that the
innovative and dare I say legend in his own time, Bob Carver, is back! Carver
LLC is about tube amplifiers, and soon loudspeakers. It is really the tale of
two Bobs: Bob Carver the designer, and Bob Farinelli the business and marketing
hub. Two tube monoblock amps are currently shipping: the Cherry 180 and Black
Beauty 305. Both share the same chassis, but the 180 is optimized for a KT88
output stage while the 305 is designed specifically for the KT120. Although
promoted as a nominal 180 Watt amp, Carver tells me that the Cherry 180 will
deliver about 270 Watts.
--->
Read More
Dan D'Agostino Master Audio Systems
Momentum Phono Stage Preamplifier
A championship phono stage from living legend Dan D'Agostino.
Review By
Tom Lyle
When I heard
that I would be reviewing the $28,000 Dan D'Agostino Master Audio Momentum phono
preamplifier for this issue of Enjoy The
Music, I was a very
happy audiophile -- on account of the time I spent with the $50,000
D'Agostino Momentum Lifestyle integrated amplifier that I reviewed
earlier this year. If this phono preamplifier had any of the sonic
characteristics of the MLife, I suspected I was going to hear my records through
a state-of-the-art phono preamp, or at the very least one that was very close to
state-of-the-art.
--->
Read More
Previous Issues
2019
January/February
March/April May
/ June
2018
January/February
March/April May/June
July/August
September/October November/December
2017
January/February
March/April May/June
July/August
September/October November/December
Note: We have magazine issues dating back to 1999.
See our archives section for all reviews.